跳到主要內容區
您的瀏覽器不支援JavaScript功能,若網頁功能無法正常使用時,請開啟瀏覽器JavaScript狀態
新竹縣立六家高級中學
漢堡鈕選單
回首頁
關於六家
校史
校歌
學校位置
校徽
本校學生圖像
學校組織
處室職掌
校長室
教務處
學務處
總務處
輔導處
圖書館
人事室
會計室
自造中心
家長會
員生社
教職員工簡介(含分機)
學校資訊
行事曆
校務規章
處室公告
分類資訊公告
教師最新消息
高中部最新消息
國中部最新消息
六家高中Facebook
六家特色&領域教學平台
教師專區
教師最新消息
校務行政系統
高中校務系統
國中校務系統
新竹縣差勤系統
教育部單一入口
新竹縣【新】單一入口(eip)
全國教師在職進修
學生專區
高中部學生資訊
高中新生資訊
自主學習資訊
高中學習歷程系統
高中成績查詢
國中部學生資訊
國中新生資訊
交通車資訊
獎助學金資訊
營隊資訊
社團專區
點名系統
登入
登出
新竹縣11 4 年度特殊教育課程與教材設計比賽國中身心障礙組優等
首頁
輔導處公告
【輔導處公告】114學年度第2學期親師座談班級交流與處室回覆
字體大小調整
小
中
大
您的瀏覽器不支援JavaScript功能,若網頁功能無法正常使用時,請開啟瀏覽器JavaScript狀態
最後更新日期 :
2026-03-30
資訊群組 :
輔導處
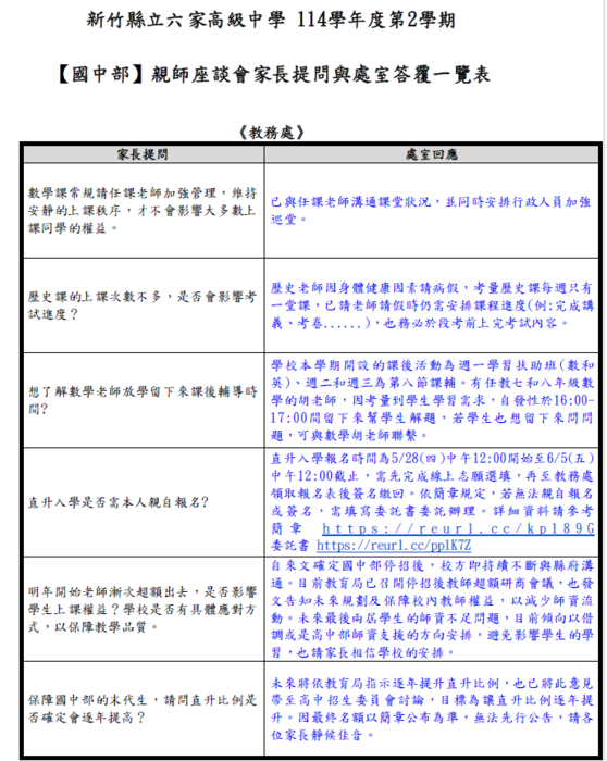
114學年度第2學期親師座談會各班家長提問及處室答覆,敬請參閱。
發布組別:
輔導處-主任
114學年度第2學期親師座談班級交流與處室回覆
114學年度第2學期親師座談班級交流與處室回覆
114學年度第2學期親師座談班級交流與處室回覆
114學年度第2學期親師座談班級交流與處室回覆
114學年度第2學期親師座談班級交流與處室回覆
114學年度第2學期親師座談班級交流與處室回覆
114學年度第2學期親師座談班級交流與處室回覆
114學年度第2學期親師座談班級交流與處室回覆
瀏覽數:
友善列印
分享
中英切換
常用連結-首頁
Close (Esc)
Share
Toggle fullscreen
Zoom in/out
Previous (arrow left)
Next (arrow right)